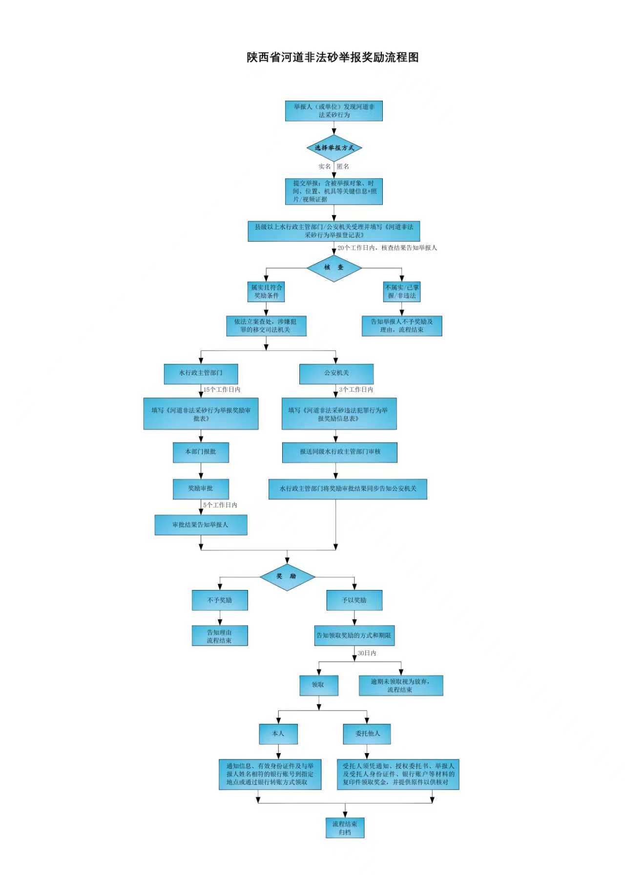
陕西省河道非法采砂举报奖励流程图

政策解读
您的位置: 首页>政府信息公开>政策解读

陕西省河道非法采砂举报奖励流程图

发布日期: 2025-12-10 解读单位: 解读类型: 部门解读 解读方式: 图文方式
扫一扫在手机打开当前页

陕西省水利厅版权所有 Copyright by Shaanxi Province Department of water resources 主办单位: 陕西省水利厅

备案编号: 陕ICP备19016449号 网站标识码: 6100000039 陕公网安备61010202000431号

地址: 西安市尚德路150号 邮编: 710004 电话: 029-61835268 邮箱: sxsl_2010@163.com